
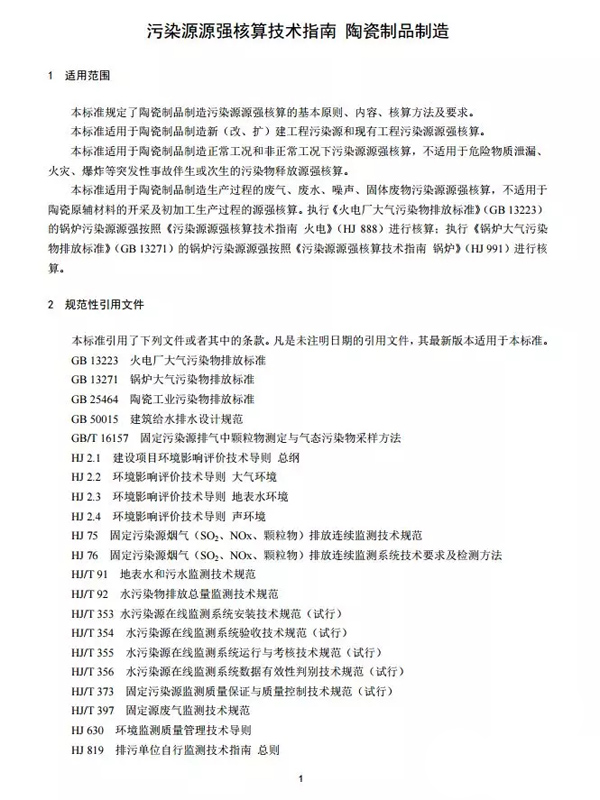
關于發布《污染源源強核算技術指南 陶瓷制品制造》等兩項國家環境保護標準的公告
為貫徹落實《中華人民共和國環境保護法》《中華人民共和國環境影響評價法》,完善固定污染源環境管理技術支撐體系,指導和規范固定污染源源強核算工作,現批準《污染源源強核算技術指南 陶瓷制品制造》《污染源源強核算技術指南 汽車制造》為國家環境保護標準,并予公布。
標準名稱、編號如下:
一、《污染源源強核算技術指南 陶瓷制品制造》(HJ1096-2020);
二、《污染源源強核算技術指南 汽車制造》(HJ1097 -2020)。
以上標準自2020年3月1日起實施,由中國環境出版集團有限公司出版,標準內容可在生態環境部網站(www.mee.gov.cn)查詢。 特此公告。
生態環境部
2020年1月17日
抄送:各省、自治區、直轄市生態環境廳(局),新疆生產建設兵團生態環境局,環境工程評估中心,環境標準研究所。
生態環境部辦公廳2020年1月21日印發

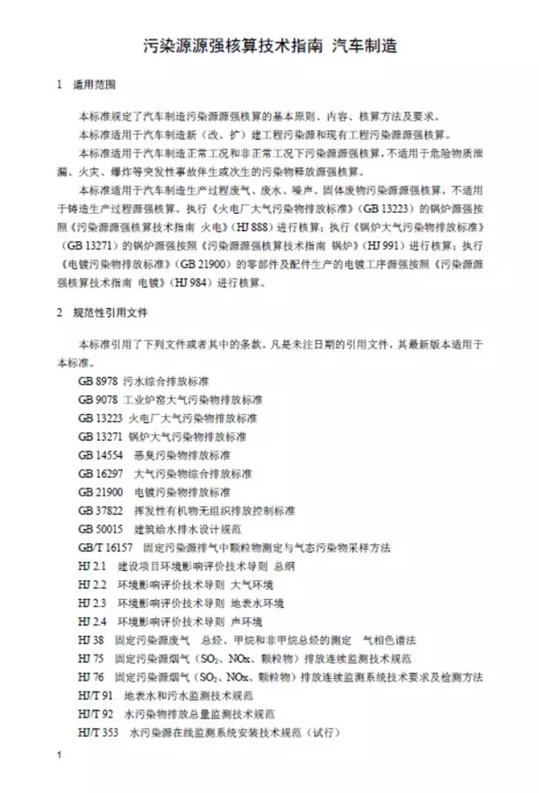
污染源源強核算技術指南 汽車制造
Technical guidelines of accounting method for pollution source intensity automobile manufacturing industry
標準號:HJ 1097—2020
2020-03-01 實施
為貫徹《中華人民共和國環境保護法》《中華人民共和國環境影響評價法》《中華人民共和國大氣污染防治法》《中華人民共和國水污染防治法》《中華人民共和國環境噪聲污染防治法》《中華人民共和國固體廢物污染環境防治法》《中華人民共和國土壤污染防治法》等法律法規,完善固定污染源源強核算方法體系,指導和規范汽車制造污染源源強核算工作,制定本標準。
本標準規定了汽車制造廢氣、廢水、噪聲、固體廢物污染源強核算的基本原則、內容、核算方法及要求等。本標準附錄 A~附錄 H 均為資料性附錄。本標準為首次發布。







污染源源強核算技術指南 汽車制造
Technical guidelines of accounting method for pollution source intensity automobile manufacturing industry
標準號:HJ 1097—2020
2020-03-01 實施
為貫徹《中華人民共和國環境保護法》《中華人民共和國環境影響評價法》《中華人民共和國大氣污染防治法》《中華人民共和國水污染防治法》《中華人民共和國環境噪聲污染防治法》《中華人民共和國固體廢物污染環境防治法》《中華人民共和國土壤污染防治法》等法律法規,完善固定污染源源強核算方法體系,指導和規范汽車制造污染源源強核算工作,制定本標準。
本標準規定了汽車制造廢氣、廢水、噪聲、固體廢物污染源強核算的基本原則、內容、核算方法及要求等。本標準附錄 A~附錄 H 均為資料性附錄。本標準為首次發布。



【環評云助手】APP已收錄全文

